
创新发展
在海南自由贸易港建设与知识产权特区打造的双重战略推动下,三亚崖州湾科技城知识产权保护联盟迎来 2026 年全新升级。作为深耕区域创新生态的重要平台,联盟以专业化的运营、完善的服务体系、精准的服务,为南繁种业、深海科技等重点产业提供全周期知识产权支撑,助力企业与科研机构筑牢创新护城河。
联盟升级:专业化运营赋能创新生态
三亚崖州湾科技城知识产权保护联盟前身为三亚崖州湾海外知识产权保护联盟,2021 年成立至今已汇聚 300 余家高校、科研院所与企业,搭建起 “政产学研服用” 一体化协同体系。
2026 年,联盟由三亚科城产业发展与企业服务有限公司正式承接秘书处运营,依托专业化团队与本地产业深度洞察,持续提升服务精准度与实效性,持续优化区域知识产权保护与运用环境。
四大服务体系:全链条护航创新全流程
一、知识产权公共服务:一站式基础支撑
联盟提供专利、商标、版权、地理标志、植物新品种五类知识产权一体化综合咨询,覆盖政策解读、登记预审、快速维权等窗口服务,协助企业对接国家快速审查通道,助力核心技术快速确权,降低创新主体时间与成本。

二、科技创新专业服务:全生命周期精准赋能
基础商事服务:提供自贸港政策咨询、载体匹配、工商注册、银行开户等基础保障
孵化加速服务:覆盖知识产权布局、申请、维权,科技资质认定、技术合同登记、资本对接与项目转化
战略发展服务:提供产业政策规划、市场调研、品牌战略、投融资对接及上市辅导
国际化服务:支持国际商标申请、涉外专利布局、海外维权援助与跨境技术交易
三、产业发展协同服务:推动产业链深度融合
联盟通过常态调研与需求对接,为成员提供技术合作、成果转化、供应链配套等一对一精准匹配;联动产业链上下游开展协同攻关与技术互补,串联高校、科研院所与龙头企业共建产学研平台,举办技术转移转化专场活动,促进专利转让与资源互补;同时提供知识产权风险诊断、专利导航、高价值专利培育等专项服务。
四、联盟特色活动:连接赋能与展示窗口
2026 年联盟规划多场主题活动,包括 4 场知识产权实务培训、4 场技术对接与项目路演、2 场知识产权文化特色活动,以培训强能力、以对接促转化、以活动聚资源。
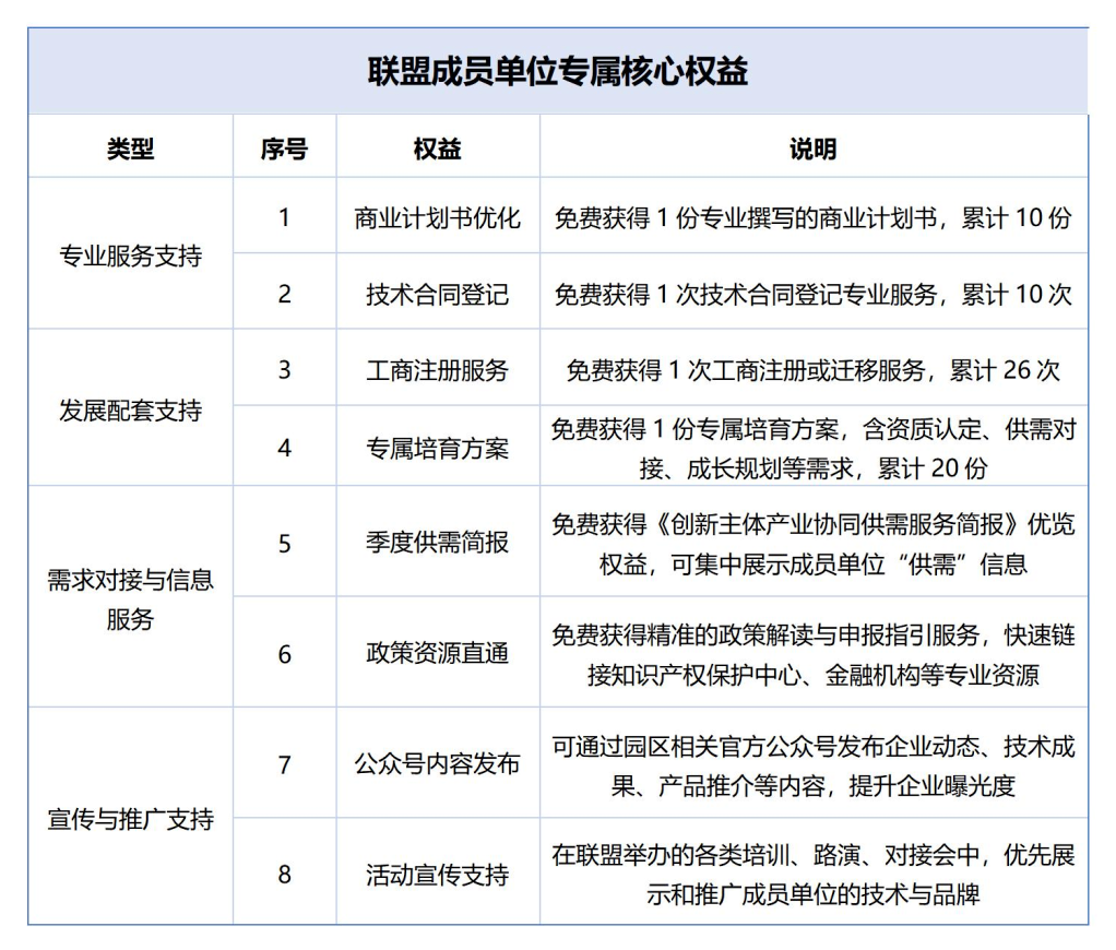
成员权益:共建共享创新发展红利
加入三亚崖州湾科技城知识产权保护联盟,即可优先享受全链条知识产权服务、专属产业对接、专业培训赋能、国际化资源对接等核心权益,依托联盟平台拓展合作、降低风险、加速成果转化。
加入我们:共筑自贸港知识产权新高地
若您的机构深耕南繁种业、深海科技等前沿领域,希望强化知识产权全链条能力,欢迎加入联盟,共建共享开放创新生态。
入盟咨询与服务对接可联系联盟秘书处陈老师,电话:17328712535。
2026 年,三亚崖州湾科技城知识产权保护联盟将持续以专业服务护航创新,以协同生态驱动发展,为海南自贸港知识产权特区建设与科技城高质量发展注入强劲动力。